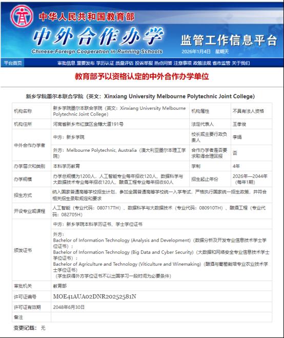
Recently, the Sino-foreign cooperative education institution jointly run by Xinxiang University and Melbourne Institute of Technology in Australia - "Xinxiang University Melbourne Joint Institute" - has been officially approved by the Ministry of Education. This is the first Sino-foreign cooperative education institution of our university and the first Sino-Australian cooperative education institution in Henan Province, marking a milestone step in our university's international education journey and opening a new chapter in Sino-Australian educational exchanges and cooperation.
The institution closely aligns with the development needs of national and provincial strategic emerging industries, focuses on cultivating high-end application-oriented talents, introduces high-quality Australian educational resources, and offers 3 majors: Artificial Intelligence, Data Science and Big Data Technology, and Wine-making Engineering, implementing domestic general undergraduate education and Australian bachelor's degree education. Students will be registered at both Chinese and Australian universities simultaneously. Those who meet the graduation requirements will obtain undergraduate diplomas and bachelor's degrees from both China and Australia, and obtaining the Australian degree does not require studying abroad for a period of time, realizing "studying abroad without going abroad". The annual enrollment plan of the college is initially set at 300 students, all included in the national general higher education enrollment plan, and the first enrollment will be officially launched in 2026.
The approval of this institution is an important measure for our university to actively respond to the national strategy of opening up education to the outside world and implement the plan of building Henan into a strong education province. It will effectively promote the construction of application-oriented disciplines in the university, deepen pragmatic cooperation in the field of Sino-Australian education, and serve local economic and social development. The university will strive to build this institution into a high-level Sino-foreign cooperative education institution with distinctive characteristics and significant influence, and contribute to the high-quality development of higher education in our province through high-level opening up of education.
